




| № | Наименование структурного подразделения | ФИО (при наличии) руководителя структурного подразделения | Должность руководителя структурного подразделения | Место нахождения структурного подразделения | Адрес официального сайта в сети "Интернет" структурного подразделения (при наличии) | Адреса электронной почты структурного подразделения (при наличии) | Наличие положений о структурных подразделениях с приложением указанных положений в виде электронных документов, подписанных простой электронной подписью в соответствии с ФЗ от 6.04.2011 г. № 63-ФЗ «Об электронной подписи» | Контактный телефон структурного подразделения (при наличии) |
|---|---|---|---|---|---|---|---|---|
| ИНСТИТУТ ИННОВАЦИОННОЙ ПЕДАГОГИКИ И СПЕЦИАЛЬНОГО ОБРАЗОВАНИЯ | ||||||||
| 1 | Кафедра специальной педагогики и специальной психологии | Баряева Людмила Борисовна | Заведующий кафедрой | 109029, г. Москва, вн.тер.г. муниципальный округ Таганский, ул. Нижегородская, д. 32 стр. 4, помещ. 1/1 | нет | info@muppi.ru |
Положение о структурном подразделении: Положение о кафедре |
8-495-777-89-91 |
| 2 | Кафедра медико-биологических дисциплин | Дружиловская Ольга Викторовна | Заведующий кафедрой | 109029, г. Москва, вн.тер.г. муниципальный округ Таганский, ул. Нижегородская, д. 32 стр. 4, помещ. 1/1 | нет | info@muppi.ru |
Положение о структурном подразделении: Положение о кафедре |
8-495-777-89-91 |
| 3 | Кафедра общекультурных и естественно-научных дисциплин | Борисов Валерий Михайлович | Заведующий кафедрой | 109029, г. Москва, вн.тер.г. муниципальный округ Таганский, ул. Нижегородская, д. 32 стр. 4, помещ. 1/1 | нет | Info@muppi.ru |
Положение о структурном подразделении: Положение о кафедре |
8-495-777-89-91 |
| 4 | Кафедра психолого-педагогического образования | Филичева Татьяна Борисовна | Заведующий кафедрой | 109029, г. Москва, вн.тер.г. муниципальный округ Таганский, ул. Нижегородская, д. 32 стр. 4, помещ. 1/1 | нет | Info@muppi.ru |
Положение о структурном подразделении: Положение о кафедре |
8-495-777-89-91 |
| ИНСТИТУТ ПРАКТИЧЕСКОЙ И КЛИНИЧЕСКОЙ ПСИХОЛОГИИ | ||||||||
| 5 | Кафедра консультативной психологии | Жмурин Игорь Евгеньевич | Заведующий кафедрой | 109029, г. Москва, вн.тер.г. муниципальный округ Таганский, ул. Нижегородская, д. 32 стр. 4, помещ. 1/1 | нет | zhmurin.ie@muppi.ru |
Положение о структурном подразделении: Положение о кафедре |
8-495-777-89-91 |
| 6 | Кафедра клинической психологии | Сорокоумова Светлана Николаевна | Заведующий кафедрой | 109029, г. Москва, вн.тер.г. муниципальный округ Таганский, ул. Нижегородская, д. 32 стр. 4, помещ. 1/1 | нет | info@muppi.ru |
Положение о структурном подразделении: Положение о кафедре |
8-495-777-89-91 |
| 7 | Кафедра социально-психологических исследований | Скрипкина Татьяна Петровна | Заведующий кафедрой | 109029, г. Москва, вн.тер.г. муниципальный округ Таганский, ул. Нижегородская, д. 32 стр. 4, помещ. 1/1 | нет | info@muppi.ru |
Положение о структурном подразделении: Положение о кафедре |
8-495-777-89-91 |
| ИНСТИТУТ ИННОВАЦИОННОГО РАЗВИТИЯ УПРАВЛЕНЧЕСКИХ КАДРОВ | ||||||||
| 8 | Кафедра экономики и менеджмента | Ливсон Майя Владимировна | Заведующий кафедрой | 109029, г. Москва, вн.тер.г. муниципальный округ Таганский, ул. Нижегородская, д. 32 стр. 4, помещ. 1/1 | нет | Info@muppi.ru |
Положение о структурном подразделении: Положение о кафедре |
8-495-777-89-91 |
| 9 | Кафедра правовых основ управления | Вакантная должность | Заведующий кафедрой | 109029, г. Москва, вн.тер.г. муниципальный округ Таганский, ул. Нижегородская, д. 32 стр. 4, помещ. 1/1 | нет | info@muppi.ru |
Положение о структурном подразделении: Положение о кафедре |
8-495-777-89-91 |
| ИНСТИТУТ ПАТРИОТИЧЕСКОГО ВОСПИТАНИЯ И МОЛОДЕЖНОЙ ПОЛИТИКИ | ||||||||
| 10 | Кафедра молодежной политики и социальной работы | Вакантная должность | Заведующий кафедрой | 117216, г. Москва, ул. Старокачаловская, д. 3А | нет | Info@muppi.ru |
Положение о структурном подразделении: Положение о кафедре |
8-495-777-89-91 |
| № | Наименование структурного подразделения | ФИО (при наличии) руководителя структурного подразделения | Должность руководителя структурного подразделения | Место нахождения структурного подразделения | Адрес официального сайта в сети "Интернет" структурного подразделения (при наличии) | Адреса электронной почты структурного подразделения (при наличии) | Наличие положений о структурных подразделениях с приложением указанных положений в виде электронных документов, подписанных простой электронной подписью в соответствии с ФЗ от 6.04.2011 г. № 63-ФЗ «Об электронной подписи» | Контактный телефон структурного подразделения (при наличии) |
|---|---|---|---|---|---|---|---|---|
| 1 | ИНСТИТУТ ИННОВАЦИОННОЙ ПЕДАГОГИКИ И СПЕЦИАЛЬНОГО ОБРАЗОВАНИЯ | Туманова Татьяна Володаровна | Директор | 109029, г. Москва, вн.тер.г. муниципальный округ Таганский, ул. Нижегородская, д. 32 стр. 4, помещ. 1/1 |
Институт инновационной педагогики и специального образования |
tumanova.tv@muppi.ru |
Положение о структурном подразделении: Положение об Институте |
8-495-777-89-91 |
| 2 | ИНСТИТУТ ПРАКТИЧЕСКОЙ И КЛИНИЧЕСКОЙ ПСИХОЛОГИИ | Жмурин Игорь Евгеньевич | Директор | 109029, г. Москва, вн.тер.г. муниципальный округ Таганский, ул. Нижегородская, д. 32 стр. 4, помещ. 1/1 |
Институт практической и клинической психологии |
zhmurin.ie@muppi.ru |
Положение о структурном подразделении: Положение об Институте практической и клинической психологии |
8-495-777-89-91 |
| 3 | ИНСТИТУТ ИННОВАЦИОННОГО РАЗВИТИЯ УПРАВЛЕНЧЕСКИХ КАДРОВ | Кублашвили Оксана Вячеславовна | Директор | 109029, г. Москва, вн.тер.г. муниципальный округ Таганский, ул. Нижегородская, д. 32 стр. 4, помещ. 1/1 |
Институт инновационного развития управленческих кадров |
kublashvili.ov@muppi.ru |
Положение о структурном подразделении: Положение об Институте ИРУК |
8-495-777-89-91 |
| 4 | ИНСТИТУТ ИННОВАЦИОННОГО РАЗВИТИЯ УПРАВЛЕНЧЕСКИХ КАДРОВ | Алексеева Светлана Станиславовна | Заместитель директора | 109029, г. Москва, вн.тер.г. муниципальный округ Таганский, ул. Нижегородская, д. 32 стр. 4, помещ. 1/1 |
Институт инновационного развития управленческих кадров |
Info@muppi.ru |
Положение о структурном подразделении: Положение об Институте ИРУК |
8-495-777-89-91 |
| 5 | ИНСТИТУТ ПАТРИОТИЧЕСКОГО ВОСПИТАНИЯ И МОЛОДЕЖНОЙ ПОЛИТИКИ | Кононенко Михаил Ильич | Директор | 117216, г. Москва, ул. Старокачаловская, д. 3А |
Институт патриотического воспитания и молодежной политики |
kononenko.mi@muppi.ru |
Положение о структурном подразделении: Положение Института ПВ и МП |
8-495-777-89-91 |
| № | Наименование структурного подразделения | ФИО (при наличии) руководителя структурного подразделения | Должность руководителя структурного подразделения | Место нахождения структурного подразделения | Адрес официального сайта в сети "Интернет" структурного подразделения (при наличии) | Адреса электронной почты структурного подразделения (при наличии) | Наличие положений о структурных подразделениях с приложением указанных положений в виде электронных документов, подписанных простой электронной подписью в соответствии с ФЗ от 6.04.2011 г. № 63-ФЗ «Об электронной подписи» | Контактный телефон структурного подразделения (при наличии) | Информация о подразделении |
|---|---|---|---|---|---|---|---|---|---|
| 1 | Центр речи и коммуникаций | Туманова Татьяна Володаровна | Директор | 109029, г. Москва, вн.тер.г. муниципальный округ Таганский, ул. Нижегородская, д. 32 стр. 4, помещ. 1/1 | нет | tumanova.tv@muppi.ru |
Положение о структурном подразделении: Положение Центр речи и коммуникации |
8-495-777-89-91 | |
| 2 | Научно-исследовательский центр консультативной и психотерапевтической практики | Вакантная должность | Руководитель | 109029, г. Москва, вн.тер.г. муниципальный округ Таганский, ул. Нижегородская, д. 32 стр. 4, помещ. 1/1 | нет | info@muppi.ru |
Положение о структурном подразделении: Положение о НИ центре консультативной и психотерапевтической практики ИПП |
8-495-777-89-91 | |
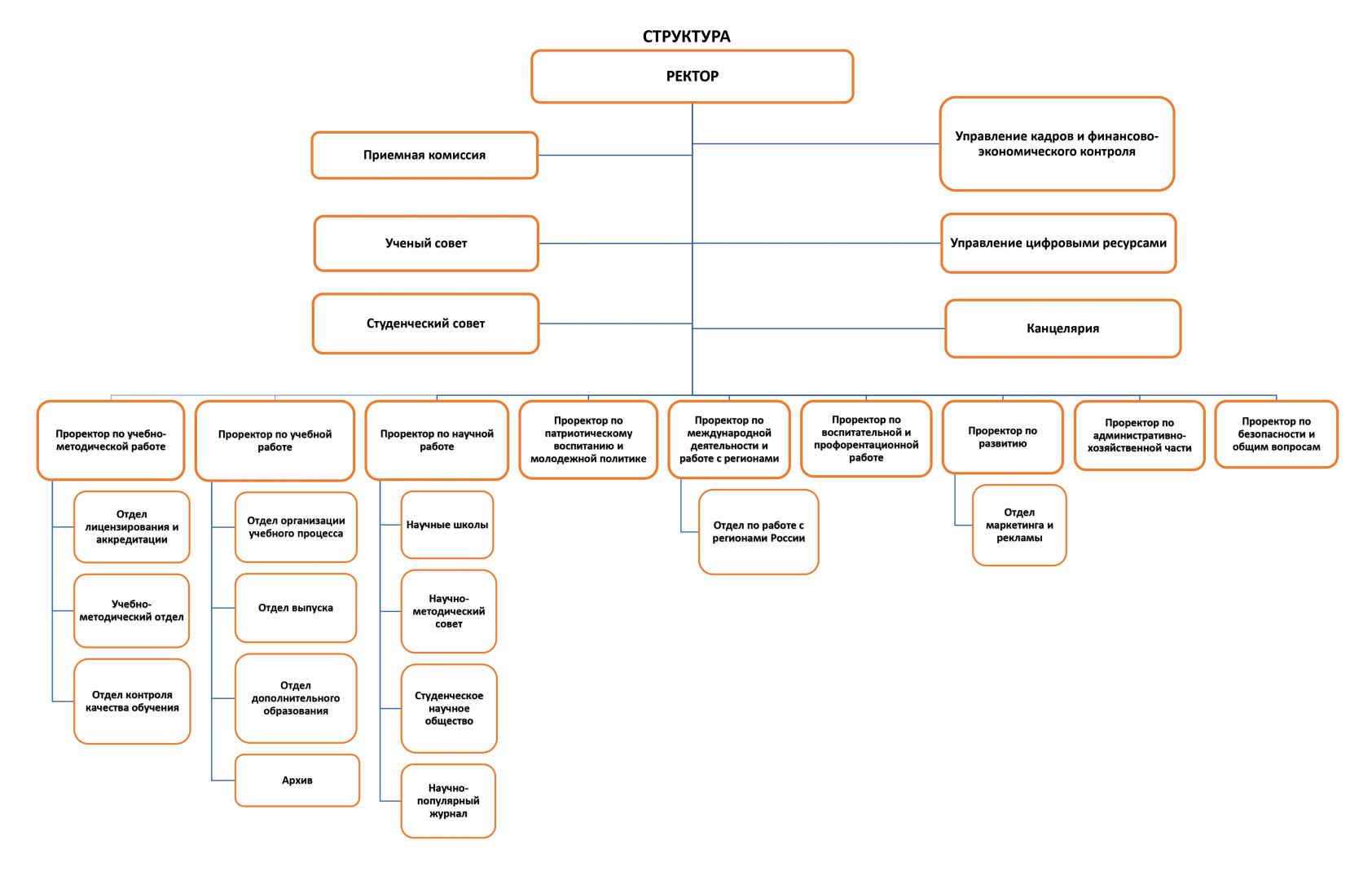
| 3 | Приемная комиссия | Власова Наталия Владимировна | Начальник | 109029, г. Москва, вн.тер.г. муниципальный округ Таганский, ул. Нижегородская, д. 32 стр. 4, помещ. 1/1 | нет | priem@muppi.ru |
Положение о структурном подразделении: Положение о приемной комиссии |
8-495-777-89-91 | |
| 4 | Студенческий совет |
Отсутствует |
Отсутствует |
109029, г. Москва, вн.тер.г. муниципальный округ Таганский, ул. Нижегородская, д. 32 стр. 4, помещ. 1/1 | нет | info@muppi.ru |
Положение о структурном подразделении: Положение о студенческом совете |
8-495-777-89-91 | |
| 5 | Управление кадров и финансово-экономического контроля | Вакантная должность | Руководитель | 109029, г. Москва, вн.тер.г. муниципальный округ Таганский, ул. Нижегородская, д. 32 стр. 4, помещ. 1/1 | нет | info@muppi.ru |
Положение о структурном подразделении: Положение об управлении кадров и финансово-экономического контроля |
8-495-777-89-91 | |
| 6 | Отдел организации учебного процесса | Масягина Елена Александровна | Руководитель | 109029, г. Москва, вн.тер.г. муниципальный округ Таганский, ул. Нижегородская, д. 32 стр. 4, помещ. 1/1 | нет | masyagina.ea@muppi.ru |
Положение о структурном подразделении: Положение об отделе организации учебного процесса |
8-495-777-89-91 | |
| 7 | Канцелярия |
Отсутствует |
Отсутствует |
109029, г. Москва, вн.тер.г. муниципальный округ Таганский, ул. Нижегородская, д. 32 стр. 4, помещ. 1/1 | нет | info@muppi.ru |
Положение о структурном подразделении: Положение о канцелярии |
8-495-777-89-91 | |
| 8 | Отдел выпуска | Киреев Олег Петрович | Начальник | 109029, г. Москва, вн.тер.г. муниципальный округ Таганский, ул. Нижегородская, д. 32 стр. 4, помещ. 1/1 | нет | kireev.op@muppi.ru |
Положение о структурном подразделении: Положение об отделе выпуска |
8-495-777-89-91 | |
| 9 | Архив | Матвеева Ольга Викторовна | Специалист | 109029, г. Москва, вн.тер.г. муниципальный округ Таганский, ул. Нижегородская, д. 32 стр. 4, помещ. 1/1 | нет | matveeva.ov@muppi.ru |
Положение о структурном подразделении: Положение об Архиве |
8-495-777-89-91 | |
| 10 | Учебно-методический отдел | Вакантная должность | Руководитель | 109029, г. Москва, вн.тер.г. муниципальный округ Таганский, ул. Нижегородская, д. 32 стр. 4, помещ. 1/1 | нет | info@muppi.ru |
Положение о структурном подразделении: Положение об учебно-методическом отделе |
8-495-777-89-91 | |
| 11 | Отдел лицензирования и аккредитации | Пушкарёва Мария Глебовна | Руководитель | 109029, г. Москва, вн.тер.г. муниципальный округ Таганский, ул. Нижегородская, д. 32 стр. 4, помещ. 1/1 | нет | pushkareva.mg@muppi.ru |
Положение о структурном подразделении: Положение об отделе лицензирования и аккредитации |
8-495-777-89-91 | |
| 12 | Отдел контроля качества обучения | Вакантная должность | Руководитель | 109029, г. Москва, вн.тер.г. муниципальный округ Таганский, ул. Нижегородская, д. 32 стр. 4, помещ. 1/1 | нет | info@muppi.ru |
Положение о структурном подразделении: Положение об отделе контроля качества обучения |
8-495-777-89-91 | |
| 13 | Отдел по работе с регионами России | Старчикова Анжелика Викторовна | Начальник | 109029, г. Москва, вн.тер.г. муниципальный округ Таганский, ул. Нижегородская, д. 32 стр. 4, помещ. 1/1 | нет | starchikova.av@muppi.ru |
Положение о структурном подразделении: Положение об отделе по работе с регионами |
8-495-777-89-91 | |
| 14 | Отдел дополнительного образования | Вакантная должность | Руководитель | 109029, г. Москва, вн.тер.г. муниципальный округ Таганский, ул. Нижегородская, д. 32 стр. 4, помещ. 1/1 | нет | info@muppi.ru |
Положение о структурном подразделении: ПОЛОЖЕНИЕ об отделе ДО |
8-495-777-89-91 | |
| 15 | Отдел маркетинга и рекламы | Вакантная должность | Руководитель | 109029, г. Москва, вн.тер.г. муниципальный округ Таганский, ул. Нижегородская, д. 32 стр. 4, помещ. 1/1 | нет | info@muppi.ru |
Положение о структурном подразделении: Положение об отделе маркетинга |
8-495-777-89-91 | |
| 16 | Научно-методический совет | Диниц Галина Николаевна | Проректор по научной работе | 109029, г. Москва, вн.тер.г. муниципальный округ Таганский, ул. Нижегородская, д. 32 стр. 4, помещ. 1/1 | нет | info@muppi.ru |
Положение о структурном подразделении: Положение о НМС |
8-495-777-89-91 | |
| 17 | Студенческое научное общество | Диниц Галина Николаевна | Проректор по научной работе | 109029, г. Москва, вн.тер.г. муниципальный округ Таганский, ул. Нижегородская, д. 32 стр. 4, помещ. 1/1 | нет | info@muppi.ru |
Положение о структурном подразделении: Положение о студенческом научном обществе |
8-495-777-89-91 | |
| 18 | Административно-хозяйственный отдел | Гурьянов Дмитрий Александрович | Проректор по административно-хозяйственной деятельности | 109029, г. Москва, вн.тер.г. муниципальный округ Таганский, ул. Нижегородская, д. 32 стр. 4, помещ. 1/1 | нет | info@muppi.ru |
Положение о структурном подразделении: Положение об АХЧ |
8-495-777-89-91 | |
| 19 | Отдел кадров и военно-учетный стол | Гуйман Татьяна Сергеевна | Начальник | 109029, г. Москва, вн.тер.г. муниципальный округ Таганский, ул. Нижегородская, д. 32 стр. 4, помещ. 1/1 | нет | info@muppi.ru |
Положение о структурном подразделении: Положение об отделе кадров и ВУС |
8-495-777-89-91 | |
| 20 | Бухгалтерия | Шамина Алсу Мунибовна | Главный бухгалтер | 109029, г. Москва, вн.тер.г. муниципальный округ Таганский, ул. Нижегородская, д. 32 стр. 4, помещ. 1/1 | нет | shamina.am@muppi.ru |
Положение о структурном подразделении: Положение о бухгалтерии |
8-495-777-89-91 | |
| 21 | Контрактный отдел | Вакантная должность | Руководитель | 109029, г. Москва, вн.тер.г. муниципальный округ Таганский, ул. Нижегородская, д. 32 стр. 4, помещ. 1/1 | нет | info@muppi.ru |
Положение о структурном подразделении: Положение_о_контрактном_отделе |
8-495-777-89-91 | |
| 22 | Юридическая служба | Сологуб Роман Дмитриевич | Руководитель | 109029, г. Москва, вн.тер.г. муниципальный округ Таганский, ул. Нижегородская, д. 32 стр. 4, помещ. 1/1 | нет | info@muppi.ru |
Положение о структурном подразделении: Положение_о_Юридической_службе |
8-495-777-89-91 | |
| 23 | Финансово-экономический отдел | Вакантная должность | Руководитель | 109029, г. Москва, вн.тер.г. муниципальный округ Таганский, ул. Нижегородская, д. 32 стр. 4, помещ. 1/1 | нет | info@muppi.ru |
Положение о структурном подразделении: Положение_о_финансовом отделе |
8-495-777-89-91 | |
| 24 | Управление цифровыми ресурсами | Вакантная должность | Руководитель | 109029, г. Москва, вн.тер.г. муниципальный округ Таганский, ул. Нижегородская, д. 32 стр. 4, помещ. 1/1 | нет | info@muppi.ru |
Положение о структурном подразделении: ПОЛОЖЕНИЕ_об управлении цифровыми ресурсами |
8-495-777-89-91 | |
| 25 | Отдел молодежной политики и работе с населением | Вакантная должность | Руководитель | 117216, г. Москва, ул. Старокачаловская, д. 3А | нет | info@muppi.ru |
Положение о структурном подразделении: ПОЛОЖЕНИЕ - ОТДЕЛ МОЛОДЕЖНОЙ ПОЛИТИКИ И РАБОТЕ С НАСЕЛЕНИЕМ |
8-495-777-89-91 | |
| 26 | Оборонно-спортивный клуб «Ратник» | Кононенко Михаил Ильич | Руководитель | 117216, г. Москва, ул. Старокачаловская, д. 3А | нет | kononenko.mi@muppi.ru |
Положение о структурном подразделении: Положение об экспедициях Клуб РАТНИК |
8-495-777-89-91 | |
| 27 | Военно-патриотический клуб «Заря» |
Отсутствует |
Руководитель | 117216, г. Москва, ул. Старокачаловская, д. 3А | нет | info@muppi.ru |
Положение о структурном подразделении: Положение Клуба ЗАРЯ |
8-495-777-89-91 | |
| 28 | Военно-патриотический клуб «Рокот Битца» |
Отсутствует |
Руководитель | 117216, г. Москва, ул. Старокачаловская, д. 3А | нет | info@muppi.ru |
Положение о структурном подразделении: Положение Рокот Битца |
8-495-777-89-91 | |
| 29 | Военно-медицинский клуб | Леков Руслан Муратович | Директор | 117216, г. Москва, ул. Старокачаловская, д. 3А | нет | lekov.rm@muppi.ru |
Положение о структурном подразделении: Положение Клуба ЛАНЦЕТ |
8-495-777-89-91 | |
| 30 | Клуб по работе с трудными подростками «Дети улицы» | Шунеев С.Е. | Руководитель | 117216, г. Москва, ул. Старокачаловская, д. 3А | нет | info@muppi.ru |
Положение о структурном подразделении: ПОЛОЖЕНИЕ_о клубе Дети улицы |
8-495-777-89-91 | |
| 31 | Центр обучения и подготовки операторов БПЛА | Яшин Николай Михайлович | Директор | 117216, г. Москва, ул. Старокачаловская, д. 3А | нет | info@muppi.ru |
Положение о структурном подразделении: Положение Центр обучения и подготовки операторов БПЛА |
8-495-777-89-91 | |
| 32 | Художественная мастерская «У Аиды» | Вакантная должность | Руководитель | 117216, г. Москва, ул. Старокачаловская, д. 3А | нет | info@muppi.ru |
Положение о структурном подразделении: Положение Художественнойстудии У Аиды |
8-495-777-89-91 | |
| 33 | Творческая студия «Маленькие мастерицы» | Журба Надежда Викторовна | Руководитель | 117216, г. Москва, ул. Старокачаловская, д. 3А | нет | info@muppi.ru |
Положение о структурном подразделении: Положение Творческой студии Мастерицы |
8-495-777-89-91 | |
| 34 | Центр спортивного образования | Борисов Иван Валериевич | Директор | 117216, г. Москва, ул. Старокачаловская, д. 3А | нет | info@muppi.ru |
Положение о структурном подразделении: Положение о центре спортивного образования |
8-495-777-89-91 | |
| 35 | Центр спортивного образования | Кузьмин Владимир Валентинович | Заместитель директора | 117216, г. Москва, ул. Старокачаловская, д. 3А | нет | info@muppi.ru |
Положение о структурном подразделении: Положение о центре спортивного образования |
8-495-777-89-91 | |
| 36 | Волонтерское движение «Москва-Мастерицы-Бутово» | Журба Надежда Викторовна | Руководитель | 117216, г. Москва, ул. Старокачаловская, д. 3А | нет | zhurba@muppi.ru |
Положение о структурном подразделении: Положение Творческой студии Мастерицы |
8-495-777-89-91 | |
| 37 | Центр поисковой и мемориальной работы | Кононенко Михаил Ильич | Руководитель | 117216, г. Москва, ул. Старокачаловская, д. 3А | нет | info@muppi.ru |
Положение о структурном подразделении: ПОЛОЖЕНИЕ_о_центре_поисковой_и_мемориальной_работы |
8-495-777-89-91 | |
| 38 | Зал Боевой Славы | Вакантная должность | Руководитель | 117216, г. Москва, ул. Старокачаловская, д. 3А | нет | info@muppi.ru |
Положение о структурном подразделении: Положение Зал боевой славы |
8-495-777-89-91 | |
| 39 | Центр теологического образования |
Отсутствует |
Отсутствует |
117216, г. Москва, ул. Старокачаловская, д. 3А | нет | info@muppi.ru |
Положение о структурном подразделении: Положение теологического центра |
8-495-777-89-91 | |
| 40 | Психологический центр «Гармония» | Рубе Адиле Ибрагимовна | Руководитель | 117216, г. Москва, ул. Старокачаловская, д. 3А | нет | rube.a@muppi.ru |
Положение о структурном подразделении: Положение Центра Гармония |
8-495-777-89-91 | |
| 41 | Центр инновационного развития личности "Остров развития" | Потапова Марина Георгиевна | Руководитель | 117216, г. Москва, ул. Старокачаловская, д. 3А | нет | potapova.mg@muppi.ru |
Положение о структурном подразделении: Положение о ЦИРЛ Остров развития |
8-495-777-89-91 |
| № | Наименование органа управления | ФИО (при наличии) руководителя органа управления | Должность руководителя органа управления | Место нахождения органа управления | Адрес официального сайта в сети "Интернет" органа управления (при наличии) | Адреса электронной почты органа управления (при наличии) | Наличие положений об органах управления с приложением указанных положений в виде электронных документов, подписанных простой электронной подписью в соответствии с ФЗ от 6.04.2011 г. № 63-ФЗ «Об электронной подписи» | Порядок формирования | Контактный телефон органа управления (при наличии) |
|---|---|---|---|---|---|---|---|---|---|
| 1 | Ученый совет | Борисова Виктория Валерьевна | Председатель ученого совета | 109029, г. Москва, вн.тер.г. муниципальный округ Таганский, ул. Нижегородская, д. 32 стр. 4, помещ. 1/1 |
Ученый совет |
Info@muppi.ru |
Положение об органе управления: Положение об Учёном совете Положение о ректорате |
Отсутствует |
8-495-777-89-91 |
| 2 | Ученый совет | Диниц Галина Николаевна | Секретарь ученого совета | 109029, г. Москва, вн.тер.г. муниципальный округ Таганский, ул. Нижегородская, д. 32 стр. 4, помещ. 1/1 |
Ученый совет |
dinits.gn@muppi.ru |
Положение об органе управления: Положение об Учёном совете Положение о ректорате |
Отсутствует |
8-495-777-89-91 |
| 3 | Ректор | Борисова Виктория Валерьевна | Ректор | 109029, г. Москва, вн.тер.г. муниципальный округ Таганский, ул. Нижегородская, д. 32 стр. 4, помещ. 1/1 |
Борисова Виктория Валерьевна |
borisova@muppi.ru |
Положение об органе управления: Положение о ректорате |
Отсутствует |
8-495-777-89-91 |
| 4 | Помощник ректора | Позднякова Ирина Михайловна | Помощник ректора | 109029, г. Москва, вн.тер.г. муниципальный округ Таганский, ул. Нижегородская, д. 32 стр. 4, помещ. 1/1 |
Позднякова Ирина Михайловна |
info@muppi.ru |
Положение об органе управления: Положение о ректорате |
Отсутствует |
8-495-777-89-91 |
| 5 | Проректор по воспитательной и профориентационной работе | Потапова Марина Георгиевна | Проректор по воспитательной и профориентационной работе | 109029, г. Москва, вн.тер.г. муниципальный округ Таганский, ул. Нижегородская, д. 32 стр. 4, помещ. 1/1 |
Потапова Марина Георгиевна |
potapova.mg@muppi.ru |
Положение об органе управления: Положение о ректорате |
Отсутствует |
8-495-777-89-91 |
| 6 | Проректор по учебно-методической работе | Исаева Ольга Геннадьевна | Проректор по учебно-методической работе | 109029, г. Москва, вн.тер.г. муниципальный округ Таганский, ул. Нижегородская, д. 32 стр. 4, помещ. 1/1 |
Исаева Ольга Геннадьевна |
isaeva.og@muppi.ru |
Положение об органе управления: Положение о ректорате |
Отсутствует |
8-495-777-89-91 |
| 7 | Проректор по учебной работе | Мясоедова Виктория Александровна | Проректор по учебной работе | 109029, г. Москва, вн.тер.г. муниципальный округ Таганский, ул. Нижегородская, д. 32 стр. 4, помещ. 1/1 |
Мясоедова Виктория Александровна |
myasoedova.va@muppi.ru |
Положение об органе управления: Положение о ректорате |
Отсутствует |
8-495-777-89-91 |
| 8 | Проректор по научной работе | Диниц Галина Николаевна | Проректор по научной работе | 109029, г. Москва, вн.тер.г. муниципальный округ Таганский, ул. Нижегородская, д. 32 стр. 4, помещ. 1/1 |
Диниц Галина Николаевна |
dinits.gn@muppi.ru |
Положение об органе управления: Положение о ректорате |
Отсутствует |
8-495-777-89-91 |
| 9 | Проректор по патриотическому воспитанию и молодежной политике | Тутрин Николай Николаевич | Проректор по патриотическому воспитанию и молодежной политике | 109029, г. Москва, вн.тер.г. муниципальный округ Таганский, ул. Нижегородская, д. 32 стр. 4, помещ. 1/1 |
Тутрин Николай Николаевич |
tutrin.nn@muppi.ru |
Положение об органе управления: Положение о ректорате |
Отсутствует |
8-495-777-89-91 |
| 10 | Проректор по международной деятельности и работе с регионами | Стрельцов Владимир Николаевич | Проректор по международной деятельности и работе с регионами | 109029, г. Москва, вн.тер.г. муниципальный округ Таганский, ул. Нижегородская, д. 32 стр. 4, помещ. 1/1 |
Стрельцов Владимир Николаевич |
streltsov.vn@muppi.ru |
Положение об органе управления: Положение о ректорате |
Отсутствует |
8-495-777-89-91 |
| 11 | Проректор по развитию | Туманова Татьяна Володаровна | Проректор по развитию | 109029, г. Москва, вн.тер.г. муниципальный округ Таганский, ул. Нижегородская, д. 32 стр. 4, помещ. 1/1 |
Туманова Татьяна Володаровна |
tumanova.tv@muppi.ru |
Положение об органе управления: Положение о ректорате |
Отсутствует |
8-495-777-89-91 |
| 12 | Проректор по административно-хозяйственной деятельности | Гурьянов Дмитрий Александрович | Проректор по административно-хозяйственной деятельности | 109029, г. Москва, вн.тер.г. муниципальный округ Таганский, ул. Нижегородская, д. 32 стр. 4, помещ. 1/1 |
Гурьянов Дмитрий Александрович |
guryanov.da@muppi.ru |
Положение об органе управления: Положение о ректорате |
Отсутствует |
8-495-777-89-91 |
| № | Наименование филиала | Дата основания | Руководитель | Должность руководителя | Адрес места нахождения | Контактные телефоны | Электронная почта | Положение | Адрес официального сайта или страницы филиала в сети «Интернет» (при наличии) | Режим и график работы |
|---|---|---|---|---|---|---|---|---|---|---|
| 1 | Отсутствует | Отсутствует | Отсутствует | Отсутствует | Отсутствует | Отсутствует | Отсутствует |
Отсутствует
Pologenie |
Отсутствует | Отсутствует |
| № | Наименование представительства | Дата основания | Руководитель | Должность руководителя | Адрес места нахождения | Контактные телефоны | Электронная почта | Положение | Адрес официального сайта или страницы представительства в сети «Интернет» (при наличии) | Режим и график работы |
|---|---|---|---|---|---|---|---|---|---|---|
| 1 | Отсутствует | Отсутствует | Отсутствует | Отсутствует | Отсутствует | Отсутствует | Отсутствует |
Отсутствует
Pologenie |
Отсутствует | Отсутствует |